Einführung und Einrichtung
8 Minuten Lesezeit
Einführung
Die WEG Verwaltung umfasst die Verwaltung von Mehrparteienhäusern. RELion bildet Kaufverträge der Einheiten ab, unterstützt die Einladung zur Eigentümerversammlung, die Protokollierung und Archivierung von Beschlüssen sowie die Berechnung und Verteilung von Sonderumlagen.
Die Jahresabrechnung und Gesamtabrechnung berücksichtigen Einnahmen, Ausgaben, Geld- und Vermögensstatus sowie Rücklagennachweise. Bei Eigentümerwechseln ist eine zeitanteilige Abrechnung möglich.
Der Wirtschaftsplan kann auf Vorjahreswerte oder Ist-Kosten basieren. Hausgelder und andere Beträge können per Lastschriftverfahren abgebucht werden.
Einrichtung
Die Einrichtung dient dazu, einen geeigneten Rahmen für die Bearbeitung typischer Geschäftsvorfälle zu definieren.
RE Einrichtung
Inforegister Allgemein
Beim Eigentümerwechsel wird ein neuer Einheitenvertrag mit derselben Einheitennummer, jedoch mit einer zusätzlichen Historie erstellt.
Im Feld Anzahl Stellen Historie wird festgelegt, wie viele Stellen die Historien haben sollen.
Wichtig
Wenn bereits Einheitenhistorien existieren, sollte dieser Wert nicht geändert werden, da dies Auswirkungen auf den Eigentümerwechsel und die Sortierung der Einheiten hat.

Ratenzahlung bei Sonderumlage
Bei größeren Maßnahmen kann der Zahlbetrag der Sonderumlage pro Eigentümer relativ hoch ausfallen. In solchen Fällen kann die Eigentümergemeinschaft eine Ratenzahlung zulassen.
Hierzu ist einmalig ein Zwischenkonto für die Ratenzahlung anzulegen:
- Im Feld Bankkonto für Ratenzahlung das System-Bankkonto für Ratenzahlungen auswählen.
- Über das Auswahlfeld zur Bankkontenübersicht gelangen; optional kann mit Neu eine neue Bankkontokarte erstellt werden.
- Im Inforegister Allgemein ein Konto für Ratenzahlungen hinterlegen und der Bankkontobuchungsgruppe ein Sachkonto für System-Zwischenbuchungen zuweisen.
Hinweis
Ratenzahlungen können auch in anderen Bereichen der Immobilienverwaltung genutzt werden. RELion verwendet dieses Konto für alle Ratenvereinbarungen, nicht nur für Sonderumlagen.
Das Sachkonto der Bankkontobuchungsgruppe für Raten muss als Objektkonto in den Kontenplänen der WEG Objekte angelegt sein.
Inforegister Dimensionen
- Im Feld Dim. Code Einheiten kann bei Bedarf eine Einheitendimension eingerichtet werden. RELion erzeugt die zugehörigen Dimensionswerte automatisch, sobald ein Einheitenstamm erfasst wird.
- Im Feld Dim.Code § 35 den entsprechenden Code aus der Dimensionsübersicht auswählen und passende Werte eintragen.
Hinterlegte Texte für § 35-Dimensionen:
- Dim.Wert § 35 geringfügige BV: Haushaltsnahe Beschäftigungsverhältnisse (§ 35a Abs. 1 EStG)
- Dim.Wert § 35 haushaltsnahe DL: Haushaltsnahe Dienstleistungen (§ 35a Abs. 2 EStG)
- Dim.Wert § 35 Handwerker: Handwerkerleistungen (§ 35a Abs. 3 EStG)

Inforegister Berichtsdarstellung
- RELion druckt bei WEG Objekten auf Ausgangsbelegen die Kontaktdaten der Eigentümer-ZE im Kopfbereich links.
- Im Feld WEG Verwaltung kann ein Text für die Absenderlegitimation hinterlegt werden (z. B. im Namen der Eigentümergemeinschaft).
- Zusätzlich gibt es auf der Zuständigkeitseinheitenkarte das Feld Absenderadresse (max. 250 Zeichen).

Hinweis
Das Feld Absenderadresse wird oberhalb der Empfängeradresse gedruckt. Ist kein Text hinterlegt, wird die Adresse der Zuständigkeitseinheit verwendet.
RE Vertrag Einrichtung
- Im Inforegister Nummerierung wird die Gestaltung der WEG Kaufverträge definiert:
- Im Feld WEG Kaufvertragsnummer eine Nummernserie hinterlegen.
- Im Feld Vertragsnummern WEG können Parameter wie %1 bis %8 kombiniert werden.

Wichtig
Die Wahl der Parameter sollte sorgfältig erfolgen, da Änderungen im laufenden Betrieb nicht empfohlen werden.
- Platzhalter %8 darf nicht allein verwendet werden.
- Platzhalter %7 darf nur allein verwendet werden, da er eine Nummer aus der Nummernserie zieht.
Vertragsarten
Die Vertragsart ist eine Untergliederung der Vertragsklasse. Für die Vertragsklasse WEG Kaufvertrag ist die Einrichtung einer Vertragsart nicht zwingend erforderlich.

Einrichten der Abrechnungsart
Für die WEG Verwaltung sind mindestens folgende Abrechnungsarten erforderlich:
- Hausgeld
- Instandhaltungsrücklage
- Sonderumlage
Erstellen Sie neue Abrechnungsarten über die Liste Abrechnungsart:
- Bei der Rücklage das Feld Rücklage aktivieren.
- Bei Hausgeld das Feld Abrechnung an aktuellen Vertragspartner setzen.

Objektkonten
Für die Geschäftsvorfälle der WEG Verwaltung sind verschiedene Objektkonten einzurichten:
- Vorauszahlungen (Hausgeld, Rücklage)
- Betriebskosten
- Rücklagen
- Sonderumlage
- Gesamtabrechnung
Objektkonten für Vorauszahlungen
Hausgeld:
| Bezeichnung | Beschreibung |
|---|---|
| RE Kontogruppe | Forderungen/Erlöse |
| Sollstellungsart | Nebenkosten |
| Abrechnungsart | Abrechnungsart für Hausgeld |
Rücklage:
| Bezeichnung | Beschreibung |
|---|---|
| RE Kontogruppe | Forderungen/Erlöse |
| Sollstellungsart | Sonstiges |
| Abrechnungsart | Abrechnungsart für Rücklage |
| Abrechnungskreis | z. B. Wohnung, Garage etc. |
Wichtig
Die MwSt.-Geschäftsbuchungsgruppe und MwSt.-Produktbuchungsgruppe bestimmen den Steuersatz.
Objektkonten für Betriebskosten
| Bezeichnung | Beschreibung |
|---|---|
| Verwendung | Abrechnung, Wirtschaftsplan, Sonderumlage |
| Abrechnungsart | Beziehung zwischen Kostenkonten und Vorauszahlungskonten |
| Verteilungscode | Umlagefaktor (z. B. MEA) |
| Abrechnungskreis | z. B. Hauseingang 1 |
| Verteilungsart | Zeitanteilig, Kein Zeitanteil, Festbetrag, Heizung, Wasser |
| RE Kontogruppe | Kosten bzw. Kosten/Zahlung |
| Nicht umlagefähig | Kennzeichnung für nicht umlagefähige Kosten |
| Einzelbuchungsnachweis | Haken für detaillierte Ausweisung |
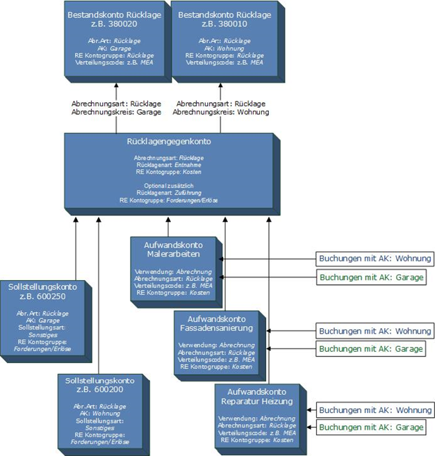
Objektkonten für Rücklagen

Bestandskonto Rücklage:
| Bezeichnung | Beschreibung |
|---|---|
| Abrechnungsart | Rücklage |
| Abrechnungskreis | z. B. Wohnung |
| RE Kontogruppe | Rücklage |
| Verteilungscode | MEA |
Sollstellungskonto Rücklage:
| Bezeichnung | Beschreibung |
|---|---|
| Abrechnungsart | Rücklage |
| Abrechnungskreis | z. B. Wohnung, Garage |
| RE Kontogruppe | Forderungen/Erlöse |
| Sollstellungsart | Sonstiges |
Aufwandskonten Rücklage:
| Bezeichnung | Beschreibung |
|---|---|
| Verwendung | Abrechnung |
| Abrechnungsart | z. B. Rücklage |
| Abrechnungskreis | Bei nur einer Rücklage ist eine Vorbelegung sinnvoll. |
| RE Kontogruppe | Kosten bzw. Kosten/Zahlungen |
| Verteilungscode | z. B. MEA |
Hinweis
Werden Instandhaltungskosten teilweise mit der Jahresabrechnung abgerechnet, dürfen diese Kosten nicht auf Konten gebucht werden, die mit der Abrechnungsart Rücklage gekennzeichnet sind. Diese Konten werden zwar in die Abrechnung übernommen, jedoch nicht abgerechnet.
Rücklagengegenkonten
Für Buchungen auf Rücklagenbestandskonten ist mindestens ein Gegenkonto erforderlich, auf dem die Gegenbuchung aus Rücklagen erfolgt. Es kann entweder jeweils ein separates Konto für Entnahme und Zuführung verwendet werden oder beide Rücklagenarten über das Entnahmekonto geführt werden.
Pflichtkonto:
- Abrechnungsart: z. B. Rücklage
- RE Kontogruppe: Kosten bzw. Kosten/Zahlungen
- Rücklagenart: Entnahme
Optionales Konto:
- Abrechnungsart: z. B. Rücklage
- RE Kontogruppe: Forderungen/Erlöse
- Rücklagenart: Zuführung
Objektkonten für die WEG Gesamtabrechnung
Mit der WEG Gesamtabrechnung werden die in einer Abrechnungsperiode angefallenen Gesamteinnahmen und Gesamtausgaben einer Eigentümergemeinschaft strukturiert dargestellt. Damit die Darstellung vollständig erfolgt, ist für bestimmte Objektkonten eine zusätzliche Einrichtung erforderlich:
Geldbestand Alle Objektkonten, auf denen Geldbestände gebucht werden (z. B. Girokonto, Festgeldkonto), sind mit der RE-Kontogruppe Giro zu schlüsseln.
Vermögenswerte Bei allen Objektkonten, die für Buchungen von Vermögenswerten verwendet werden (z. B. Bank, Heizöl), ist im Feld Geld – Vermögenskonto ein Haken zu setzen.
Entwicklung der Rücklagen Objektkonten, auf denen der Bestand der Instandhaltungsrücklagen ausgewiesen wird, sind im Feld RE-Kontogruppe als Rücklagen zu kennzeichnen.
Wichtig
Nur Objektkonten mit der Kontenart Konto dürfen mit der RE Kontogruppe Rücklagen geschlüsselt sein.
- Buchungen Bei allen Objektkonten, deren Posten in der Anlage Kontenbewegungen ausgewiesen werden sollen, ist im Feld Einzelbuchungsnachweis ein Haken zu setzen.
Objektkonten für die Sonderumlage
Damit die Sonderumlage bei der Jahresabrechnung entsprechend der beschlossenen Verwendung abgerechnet werden kann, sind vorab Konten für die Sonderumlage einzurichten. Diese Konten werden zunächst als Objekt-Vorlagekonten angelegt und anschließend in die Kontenpläne der WEG Objekte übertragen. Es werden zwei Kontenarten benötigt:
Erlöskonto Sonderumlage:
| Bezeichnung | Beschreibung |
|---|---|
| Abrechnungsart | z. B. SU |
| RE Kontogruppe | Forderungen/Erlöse |
| Sollstellungsart | Sonderumlage |
| Verwendung | Abrechnung |
| Verteilungscode | z. B. MEA |
| Abrechnungskreis | z. B. Tiefgarage Objekt A |
Aufwandskonto Sonderumlage:
| Bezeichnung | Beschreibung |
|---|---|
| Abrechnungsart | z. B. SU |
| RE Kontogruppe | Kosten/Zahlungen |
| Verwendung | Abrechnung |
Erstellen der Abrechnungsart Buchungsmatrix
Zusätzlich zur Abrechnungsart wird die Liste Abrechnungsart Buchungsmatrix benötigt. In dieser Liste wird für jede verwendete Kombination aus Abrechnungsart und MwSt.-Geschäftsbuchungsgruppe ein Eintrag mit den zugehörigen Konten angelegt. Diese Konten werden beim Buchen der Abrechnung verwendet. Das Fenster Abrechnungsart Buchungsmatrix wird über die Suchfunktion geöffnet.

In der Abrechnungsart Buchungsmatrix werden die erforderlichen Konten für die Buchung der Abrechnung definiert.
- Im Feld Abrechnungsart wird der entsprechende Code ausgewählt. Die Beschreibung wird automatisch gefüllt.
- Im Feld MwSt.-Geschäftsbuchungsgruppe wird die erforderliche Buchungsgruppe eingetragen.
- In den weiteren Feldern werden die benötigten Konten für die Buchungen hinterlegt.
Zwingend erforderlich:
- Guthaben-Abrechnungskonto
- Nachzahlung-Abrechnungskonto
Über die Funktion Hole neue Kombinationen im Menüband werden für alle Kombinationen aus Abrechnungsart-Codes und MwSt.-Geschäftsbuchungsgruppen automatisch Zeilen erstellt.
Weitere Informationen sind in der Dokumentation Betriebskostenabrechnung nachlesbar.
Objektkontenschemata
Das Objektkontenschema dient der Darstellung von Einnahmen und Ausgaben in der WEG Gesamtabrechnung.
- Gliederung in Rubriknummern mit Hauptüberschriften und Zwischensummen.
- Einnahmen: Konten mit RE Buchungsgruppe Forderungen/Erlöse
- Ausgaben: Konten mit RE Buchungsgruppe Kosten/Zahlungen

Abrechnung Objekt Vorlage
Als Grundlage für die spätere Abrechnung Objekt Karte können verschiedene Vorlagen erstellt werden. In diesen Vorlagen wird festgelegt, welche Druckoptionen bei den einzelnen Objekten standardmäßig angewendet werden sollen. Die Einstellungen können später in der Abrechnung Objekt Karte individuell angepasst werden.
Das Fenster Abrechnung Objekt Vorlagen wird über die Suchfunktion geöffnet. Zum Erstellen einer neuen Vorlage wird mit +Neu die Abrechnung Objekt Vorlage Karte geöffnet. Diese ist in Aufbau und Struktur der Abrechnung Objekt Karte ähnlich.
Zwingende Angaben:
- Feld Eigentümer/Mieter: Auswahl des Eigentümerkennzeichens
- Feld Buchungsmethode: Auswahl Abrechnungsspitzen
- Feld Vorauszahlungsart: Auswahl Sollstellungsbetrag
Weitere Vorgaben in den Inforegistern Allgemein, Datenquellen, Druckoptionen und Vorauszahlungen erleichtern das spätere Anlegen der einzelnen Abrechnungen.

Hinweis
Es ist nicht notwendig für jedes Objekt oder jedes Abrechnungsjahr eine eigene Vorlage anzulegen. Lediglich wenn z. B. bei einem Objekt spezielle Abrechnungseinrichtungen benötigt werden, empfehlen wir eine eigene Vorlage anzulegen.
RE Berichtstexte
Im Bereich der WEG Verwaltung besteht die Möglichkeit, Berichtstexte für Abrechnung, Wirtschaftsplan und Sonderumlage anzulegen.
Detaillierte Informationen zur Einrichtung der Abrechnung und des Wirtschaftsplans sind in den Dokumentationen Berichtstexte und Wirtschaftsplan enthalten.
Der Bericht Sonderumlage drucken erstellt die Anforderungsschreiben zur Sonderumlage für die Eigentümergemeinschaft. Für diese Anschreiben können individuelle Vor- und Nachtexte hinterlegt werden. Das Fenster RE Berichtstexte wird über die Suchfunktion geöffnet. Mit +Neu wird ein neuer Berichtstext angelegt.
Im Inforegister Allgemein ist im Feld Eigentümer/Mieter das Kennzeichen Eigentümer auszuwählen. Bei Bedarf können die Kriterien für die Verwendung der Vor- und Nachtexte weiter eingeschränkt werden, beispielsweise durch objektspezifische Texte.
Im Inforegister RE Berichtstext Zeilen wird der gewünschte Text erfasst. Für die Sonderumlage stehen die Positionierungen Vortext, Mitte und Nachtext zur Verfügung:
- Vortext wird direkt nach der Anrede und vor der Darstellung der Umlage angedruckt.
- Mitte erscheint nach der Umlage und vor der Mitteilung des Fälligkeitstermins.
- Nachtext wird am Ende des Schreibens ausgegeben.

Damit der erstellte Berichtstext bei der Abrechnung verwendet wird, ist im Menüband über Berichtszuordnung die Zuordnung vorzunehmen. Im Fenster RE Berichtszuordnung wird abschließend die Bericht-ID 5052276 für den Bericht Abrechnung Belege erzeugen eingetragen.

| Ersetzungswort | Ersetzt mit |
|---|---|
| WÄHRUNG | Mandantenwährung |
| BANKNAME | Bankname |
| KONTOINHABER | Name des Kontoinhabers aus der 1. Einheit des Debitors |
| SEPA-IBAN | IBAN |
| SEPA-BIC | BIC |
| SEPA-GLAEUBIGERID | Gläubiger-ID |
| SEPA-MANDATSREF | Mandatsreferenznummer |
| ZAHLUNGSTERMIN | Datum aus dem Feld Fälligkeitsdatum in der Sonderumlage |
Textersetzungen:
Syntax: [ERSETZE +XXXXX+]
XXXXX= Ersetzungswort, dabei muss auf die exakte Schreibweise geachtet werden.
Die Begriffe sind als Platzhalter zu sehen, die in der Position Nachtext im Berichtstext eingetragen werden können. Diese werden beim Druck durch die entsprechenden Informationen ersetzt.